det365登录网站主页2024年硕士研究生招生复试工作安排
各位考生及导师:
根据《关于做好2024年硕士研究生招生录取工作的通知》(办发〔2024〕5号)及《det365登录网站主页硕士研究生复试录取办法》(〔2023〕240)等文件精神,为组织好det365登录网站主页2024年硕士研究生复试录取工作,经det365登录网站主页研究生招生工作领导小组研究,现就我院2024年硕士研究生复试工作安排如下:
一、资格审查
时间:3月26日-27日上午12:00之前。
地点:北校区理科楼det365登录网站主页E420会议室。
资格审查需携带材料及要求:
1.准考证及一张1寸免冠照片(体检表用)。
2.有效“身份证”或“军官证”原件及一份复印件。
3.应届本科毕业生须提供学生证或学籍认证在线报告,非应届本科毕业生须提供毕业证书原件及一份复印件或电子注册备案表。
4.全国大学英语四六级证书或成绩单(国家成绩单未下发的考生,须持教务部门加盖公章的成绩单)原件及复印件1份。
5.大学期间成绩单原件或档案中成绩单复印件(加盖档案单位公章)。
6.思想政治考核表(原单位出具,加盖党组织部门公章)。
7.个人简历(包括业务和科研能力、毕业论文、外语水平、研究计划等)。
8.加盖第一志愿院(所)公章的调剂申请书原件(本校调剂)。
9.同等学力毕业证书、课程成绩单、公开发表的学术研究论文原件(学术学位硕士研究生)。
10.少数民族骨干计划需提交《少数民族骨干高层次骨干人才计划申请表》;退役大学生士兵专项计划需审查《入伍批准书》和《退出现役证》原件,并提交复印件。
11.考生本人手签的一份复试诚信承诺书。
无论第一志愿考生还是调剂生均需先进行资格审查,凡未进行资格审查或资格审查未通过的考生一律不予录取。
二、复试
(一)笔试
各学科专业笔试科目按照2024年硕士研究生招生简章规定科目执行。
时间:3月27日(星期三)下午14:30-16:30,时间2个小时。由det365登录网站主页负责组织实施。

要求:各位考生在参加专业科目笔试时务必携带资格审查表、身份证件等身份证明材料。不得携带手机等通讯工具及其他具有存储功能的电子产品,提前20分钟到达考场。考生所在考场见附件。
(二)心理测试
心理测试在学校心理咨询中心协助下,由det365登录网站主页组织对复试考生进行测试。
心理测试:3月27日(星期三)下午17:00开始,由考生自备电脑完成测试。
所有参加复试的考生需通过资格审查后方可参加心理测试。
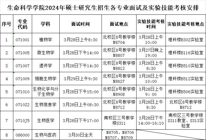
(三)面试及实验技能考核
面试及实验技能考核由学院统一安排,时间和地点在北校八号教学楼和理科楼实验室。详情见下表:

(四)成绩计算和拟录取。
1、各学科专业对参加复试的考生,依据初试和复试成绩按如下比例加权计算后的总成绩排序,由高到低依次确定拟录取名单。
总成绩(满分500分)=[初试成绩(满分500分)]×50%+[复试笔试成绩(满分100分)×3/2+复试面试成绩(满分100分)×7/2]×50%。
2、拟录取。参加复试的考生,招生学院依据招生计划,根据总成绩由高到低依次确定拟录取名单。
思想品德考核不合格者,或复试笔试成绩低于60分(援藏计划除)者,或面试成绩低于60分者,均不得拟录取。
定向就业的硕士研究生应当在被录取前与招生单位、用人单位分别签订定向就业合同,否则不得拟录取。
3、学院将各专业复试和拟录取结果审核无误汇总后,在学院网站予以公示(不少于10个工作日),无异议后报研究生院。
(五)拟录取考生体检
拟录取考生自拟录取名单公布之日起15日内进行体检,具体要求按照《det365登录网站主页研究生招生体检工作管理办法》(校研发〔2021〕221号)执行,体检合格者方可发放录取通知书。在det365登录官网体检的拟录取考生体检由校医院负责牵头组织,学院联系校医院确定复试考生体检的具体事宜,其余拟录取考生在当地二甲及以上医院体检,并于4月30日前(以当地邮戳时间为准)将体检表寄到拟录取学院研究生办公室。
特别提醒并请各位考生相互转告:专业科目笔试及面试必须携带资格审查表、身份证件按时到达指定地点,以便查验。面试时请务必将资格审查表交回给各学科专业复试秘书,复试情况一览表中如实填写个人信息并签名。
det365登录网站主页
2024年3月25日